Упр.745 ГДЗ Лукашик 7-9 класс по физике (Физика)
Решение #1

Рассмотрим вариант решения задания из учебника Лукашик, Иванова 8 класс, Просвещение:
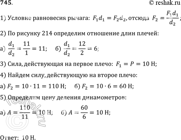
745°. Определите цену деления динамометров (рис. 214, а, б), если рычаги с подвешенными к их концам грузами по 10 Н каждый находятся в равновесии. (Весом рычагов пренебречь.)
*размещая тексты в комментариях ниже, вы автоматически соглашаетесь с пользовательским соглашением