Упр.741 ГДЗ Лукашик 7-9 класс по физике (Физика)
Решение #1

Рассмотрим вариант решения задания из учебника Лукашик, Иванова 8 класс, Просвещение:
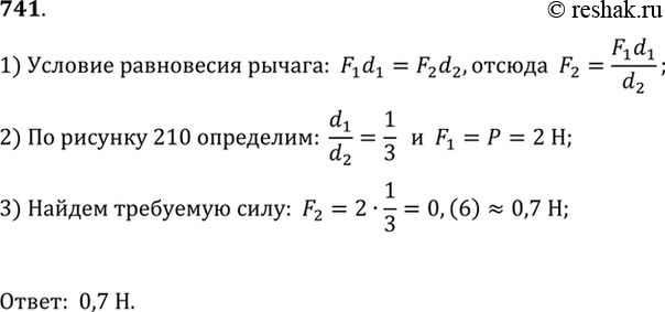
741°. Рычаг длиной 60 см находится в равновесии. Какая сила приложена в точке В (рис. 210)?
*размещая тексты в комментариях ниже, вы автоматически соглашаетесь с пользовательским соглашением