Упр.748 ГДЗ Лукашик 7-9 класс по физике (Физика)
Решение #1

Рассмотрим вариант решения задания из учебника Лукашик, Иванова 8 класс, Просвещение:
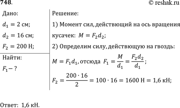
748. При помощи кусачек перекусывают гвоздь. Расстояние от оси вращения кусачек до гвоздя 2 см, а до точки приложения силы руки 16 см. Рука сжимает кусачки с силой 200 Н. Определите силу, действующую на гвоздь.
*размещая тексты в комментариях ниже, вы автоматически соглашаетесь с пользовательским соглашением