Упр.837 ГДЗ Лукашик 7-9 класс по физике (Физика)
Решение #1

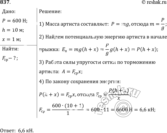
Рассмотрим вариант решения задания из учебника Лукашик, Иванова 8 класс, Просвещение:
837. Цирковой артист весом 600 Н прыгает на растянутую сетку с высоты 10 м от нее. С какой средней силой он давит на сетку, если она прогибается на 1 м?
*размещая тексты в комментариях ниже, вы автоматически соглашаетесь с пользовательским соглашением