Упр.832 ГДЗ Лукашик 7-9 класс по физике (Физика)
Решение #1

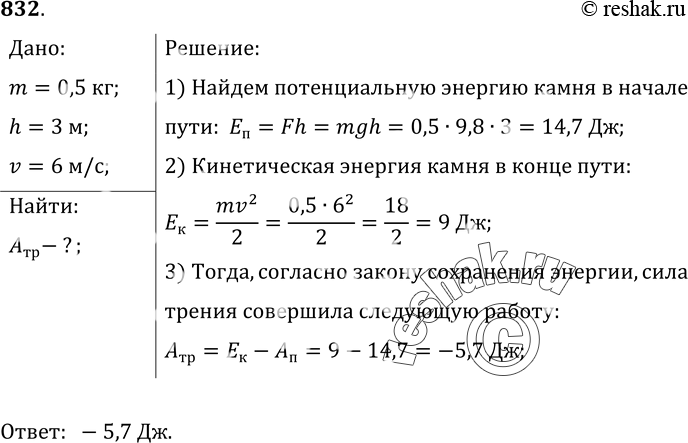
Рассмотрим вариант решения задания из учебника Лукашик, Иванова 8 класс, Просвещение:
832. Камень массой 0, 5 кг, соскользнув по наклонной плоскости с высоты 3 м, у основания приобрел скорость 6 м/с. Определите работу силы трения.
*размещая тексты в комментариях ниже, вы автоматически соглашаетесь с пользовательским соглашением