Упр.766 ГДЗ Лукашик 7-9 класс по физике (Физика)
Решение #1

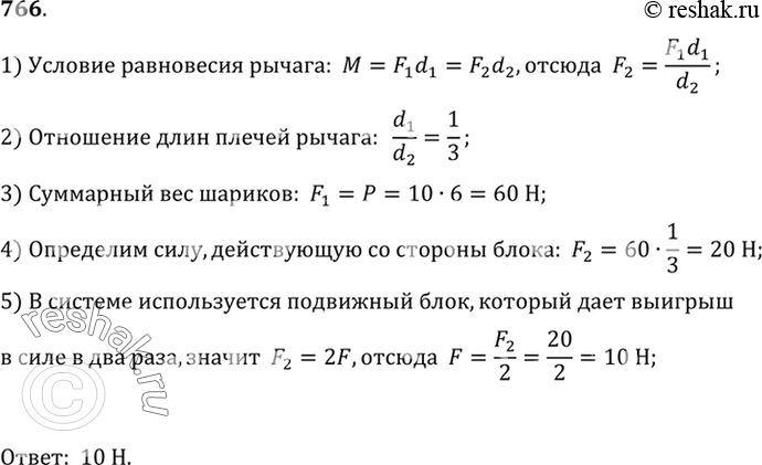
Рассмотрим вариант решения задания из учебника Лукашик, Иванова 8 класс, Просвещение:
766°. Определите показание динамометра (рис. 223), если вес каждого шарика равен 10 Н. Рычаг находится в равновесии. (Весом блока пренебречь.)
*размещая тексты в комментариях ниже, вы автоматически соглашаетесь с пользовательским соглашением