Упр.764 ГДЗ Лукашик 7-9 класс по физике (Физика)

Решение #1

Изображение 764°. Будет ли система, состоящая из рычага и блока (рис. 221), находиться в равновесии?1) Условие равновесия рычага:  M=F_1 d_1=F_2 d_2, отсюда  F_2/F_1 =d_1/d_2...
Загрузка...

Рассмотрим вариант решения задания из учебника Лукашик, Иванова 8 класс, Просвещение:
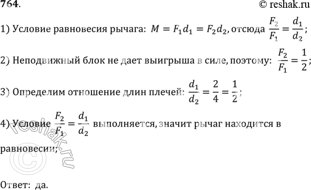
764°. Будет ли система, состоящая из рычага и блока (рис. 221), находиться в равновесии?

1) Условие равновесия рычага: M=F_1 d_1=F_2 d_2, отсюда F_2/F_1 =d_1/d_2 ;
2) Неподвижный блок не дает выигрыша в силе, поэтому: F_2/F_1 =1/2;
3) Определим отношение длин плечей: d_1/d_2 =2/4=1/2;
4) Условие F_2/F_1 =d_1/d_2 выполняется, значит рычаг находится в
равновесии;

Ответ: да.
*Цитирирование задания со ссылкой на учебник производится исключительно в учебных целях для лучшего понимания разбора решения задания.
*размещая тексты в комментариях ниже, вы автоматически соглашаетесь с пользовательским соглашением