Упр.19.8 ГДЗ Мордковича 10 класс профильный уровень (Алгебра)
Решение #1
Решение #2(записки учителя)
Решение #3(записки школьника)

Рассмотрим вариант решения задания из учебника Мордкович, Семенов 10 класс, Мнемозина:
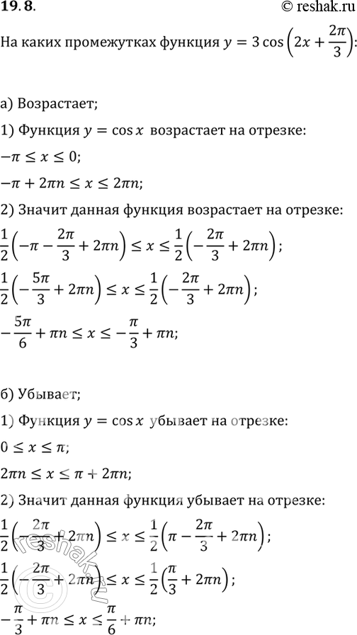
Ha каких промежутках функция у = 3 cos (2x+2Пи/3) а) возрастает; б) убывает?
*размещая тексты в комментариях ниже, вы автоматически соглашаетесь с пользовательским соглашением