Упр.17.12 ГДЗ Мордковича 10 класс профильный уровень (Алгебра)
Решение #1
Решение #2(записки учителя)

Рассмотрим вариант решения задания из учебника Мордкович, Семенов 10 класс, Мнемозина:
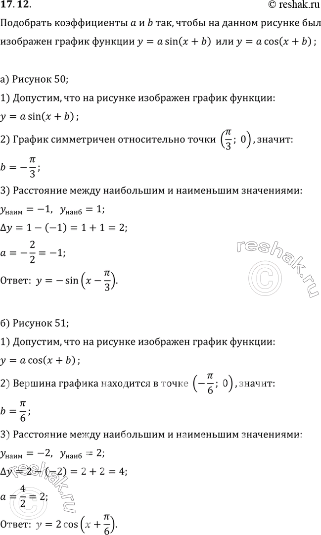
Подберите коэффициенты а и b так, чтобы на данном рисунке был изображен график функции у = а sin (x + b) или у = а cos (x + 6 :
а) рис. 52; б) рис. 53; в) рис. 54; г) рис. 55.
*размещая тексты в комментариях ниже, вы автоматически соглашаетесь с пользовательским соглашением