Упр.247 ГДЗ Макарычев Миндюк 9 класс (Алгебра)
Решение #1
Решение #2

Рассмотрим вариант решения задания из учебника Макарычев, Миндюк, Нешков 9 класс, Просвещение:
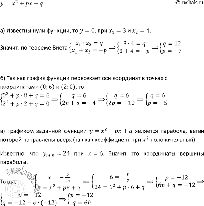
247. Функция задана формулой у = х2 + рх + q. Найдите значения р и q, если известно, что:
а) нули функции — числа 3 и 4;
б) график функции пересекает оси координат в точках (0; 6) и (2; 0);
в) наименьшее значение, равное 24, функция принимает при х = 6.
*размещая тексты в комментариях ниже, вы автоматически соглашаетесь с пользовательским соглашением