Упр.873 ГДЗ Макарычев Миндюк 8 класс (Алгебра)
Решение #1
Решение #2
Решение #3

Рассмотрим вариант решения задания из учебника Макарычев, Миндюк, Нешков 8 класс, Просвещение:
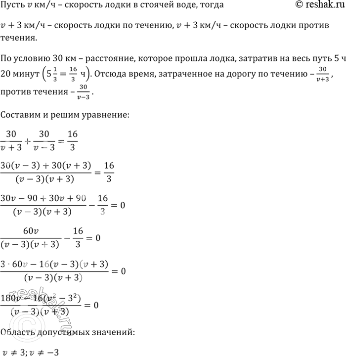
873. Моторная лодка прошла 30 км по течению реки и возвратилась обратно, затратив на весь путь 5 ч 20 мин. Найдите скорость лодки в стоячей воде, если известно, что скорость течения реки равна 3 км/ч.
*размещая тексты в комментариях ниже, вы автоматически соглашаетесь с пользовательским соглашением