Упр.671 ГДЗ Макарычев Миндюк 8 класс (Алгебра)
Решение #1
Решение #2

Рассмотрим вариант решения задания из учебника Макарычев, Миндюк, Нешков 8 класс, Просвещение:
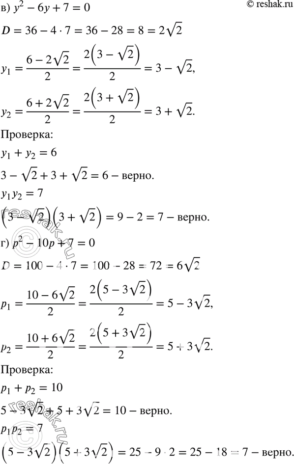
671. Решите уравнение и выполните проверку по теореме, обратной теореме Виета:
а) х2 - 5 (корень 2) х + 12 = 0;
б) х2 + 2 (корень 3)х - 72 = 0;
в) у2 - 6у + 7 = 0;
г) р2 - 10р + 7 = 0.
*размещая тексты в комментариях ниже, вы автоматически соглашаетесь с пользовательским соглашением