Упр.211 ГДЗ Макарычев Миндюк 8 класс (Алгебра)
Решение #1
Решение #2
Решение #3
Решение #4

Рассмотрим вариант решения задания из учебника Макарычев, Миндюк, Нешков 8 класс, Просвещение:
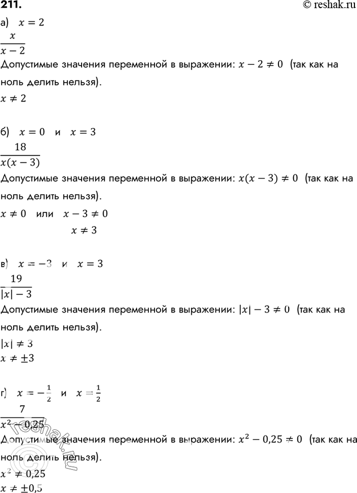
211. Составьте какую-либо дробь с переменной х, которая имеет смысл при всех значениях переменной, кроме:
а) х = 2;
б) х = 0 и х = 3;
в) х = -3 и х = 3;
г) х = —1/2 и х = 1/2.
*размещая тексты в комментариях ниже, вы автоматически соглашаетесь с пользовательским соглашением