Упр.299 ГДЗ Алимов 10-11 класс (Алгебра)
Решение #1
Решение #2

Рассмотрим вариант решения задания из учебника Алимов, Колягин, Ткачёва 10 класс, Просвещение:
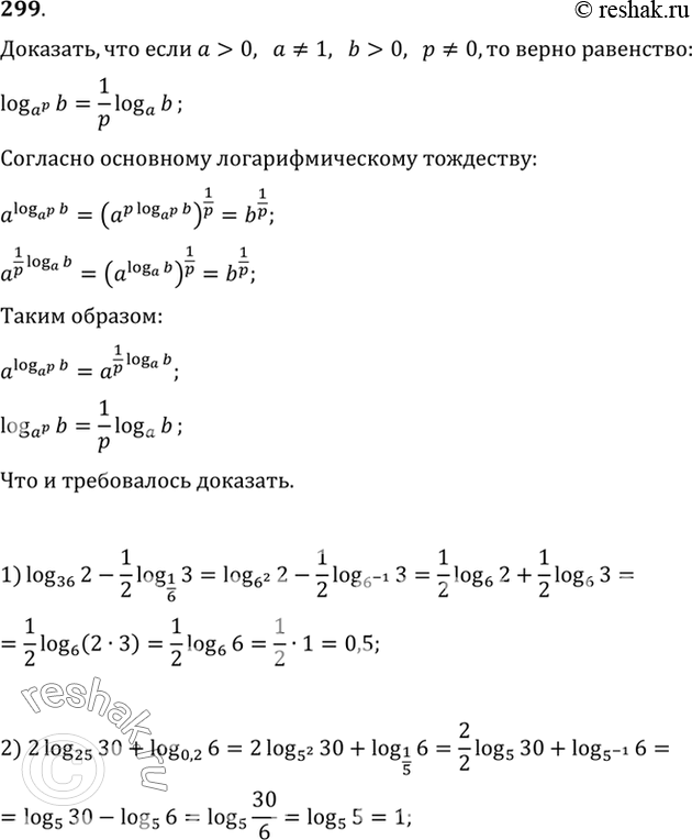
299. Доказать,что если a>0, a=/1,b>0, p=/0, то loga^p(b)=1/p*loga(b). Используя
эту формулу вычислить:
1) log36(2) - 1/2log1/6(3);
2) 2log35(30) + log0,2(6).
*размещая тексты в комментариях ниже, вы автоматически соглашаетесь с пользовательским соглашением