Упр.1520 ГДЗ Алимов 10-11 класс (Алгебра)
Решение #1
Решение #2

Рассмотрим вариант решения задания из учебника Алимов, Колягин, Ткачёва 11 класс, Просвещение:
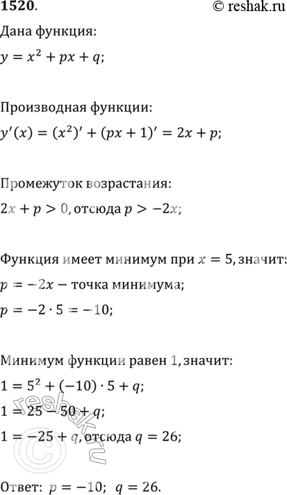
1520 Каковы должны быть коэффициенты р и q квадратичной функции у = х2 + рх + q, чтобы при х = 5 она имела минимум, равный 1?
*размещая тексты в комментариях ниже, вы автоматически соглашаетесь с пользовательским соглашением