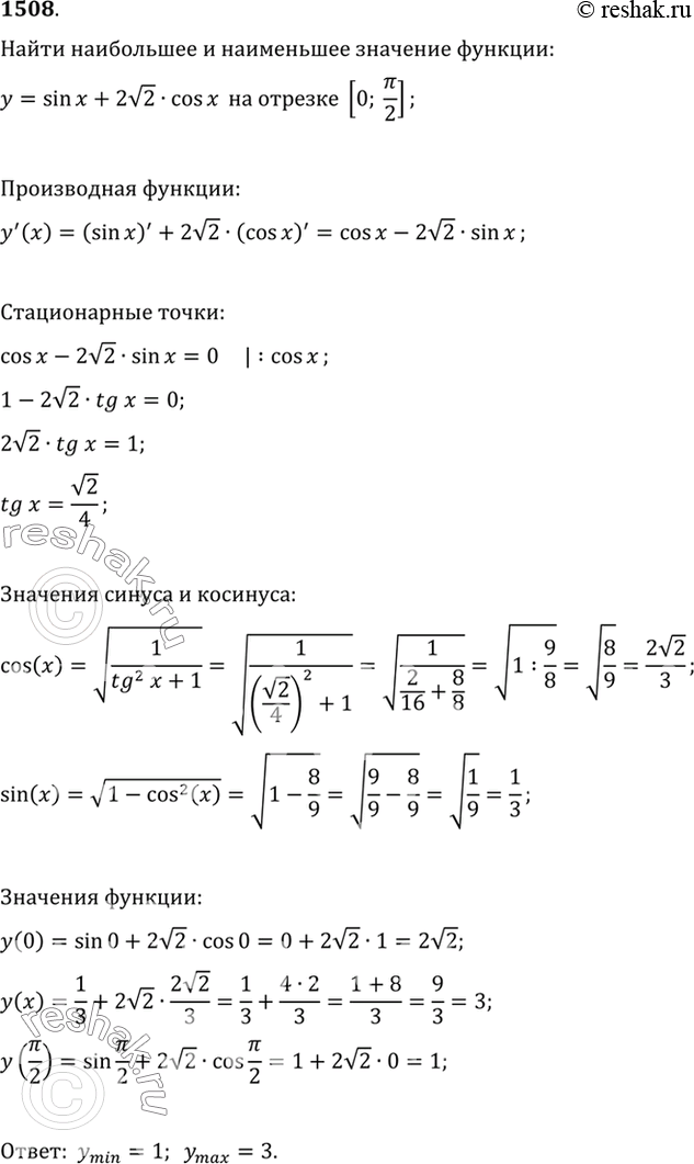
Упр.1508 ГДЗ Алимов 10-11 класс (Алгебра)
Решение #1
Решение #2

Рассмотрим вариант решения задания из учебника Алимов, Колягин, Ткачёва 11 класс, Просвещение:
1508 у = sin х + 2 (корень 2) cosx на отрезке [0;пи/2]
*размещая тексты в комментариях ниже, вы автоматически соглашаетесь с пользовательским соглашением