Упр.110 ГДЗ Алимов 10-11 класс (Алгебра)
Решение #1
Решение #2

Рассмотрим вариант решения задания из учебника Алимов, Колягин, Ткачёва 10 класс, Просвещение:
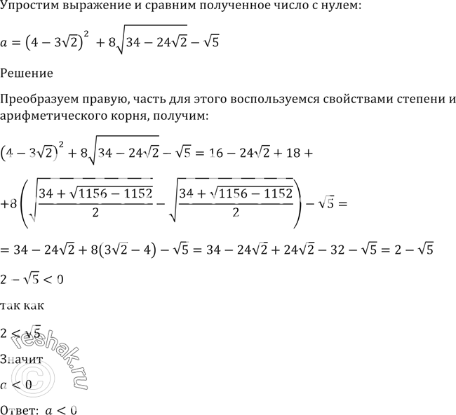
110. Упростить выражение a=(4-3 корень 2)2 + 8*(корень (34 - 24*корень 2)) - корень 5. Сравнить полученное число с нулем.
*размещая тексты в комментариях ниже, вы автоматически соглашаетесь с пользовательским соглашением