Упр.874 ГДЗ Лукашик 7-9 класс по физике (Физика)
Решение #1

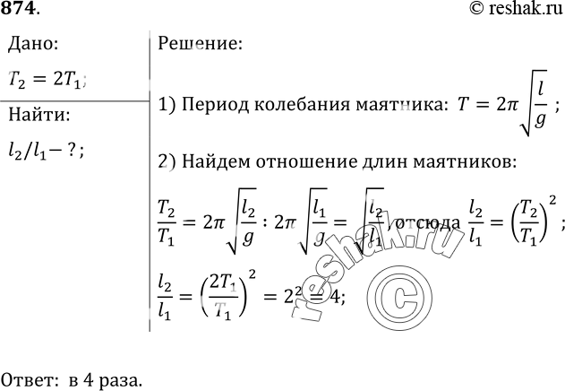
Рассмотрим вариант решения задания из учебника Лукашик, Иванова 8 класс, Просвещение:
874. Во сколько раз надо изменить длину математического маятника, чтобы период колебания изменился в 2 раза?
*размещая тексты в комментариях ниже, вы автоматически соглашаетесь с пользовательским соглашением