Упр.859 ГДЗ Лукашик 7-9 класс по физике (Физика)

Решение #1

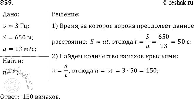
Изображение 859.	Частота колебаний крыльев вороны в полете равна в среднем 3 Гц. Сколько взмахов крыльями сделает ворона, пролетев путь 650 м со скоростью 13...
Загрузка...

Рассмотрим вариант решения задания из учебника Лукашик, Иванова 8 класс, Просвещение:
859. Частота колебаний крыльев вороны в полете равна в среднем 3 Гц. Сколько взмахов крыльями сделает ворона, пролетев путь 650 м со скоростью 13 м/с?
*Цитирирование задания со ссылкой на учебник производится исключительно в учебных целях для лучшего понимания разбора решения задания.
*размещая тексты в комментариях ниже, вы автоматически соглашаетесь с пользовательским соглашением