Упр.849 ГДЗ Лукашик 7-9 класс по физике (Физика)
Решение #1

Рассмотрим вариант решения задания из учебника Лукашик, Иванова 8 класс, Просвещение:
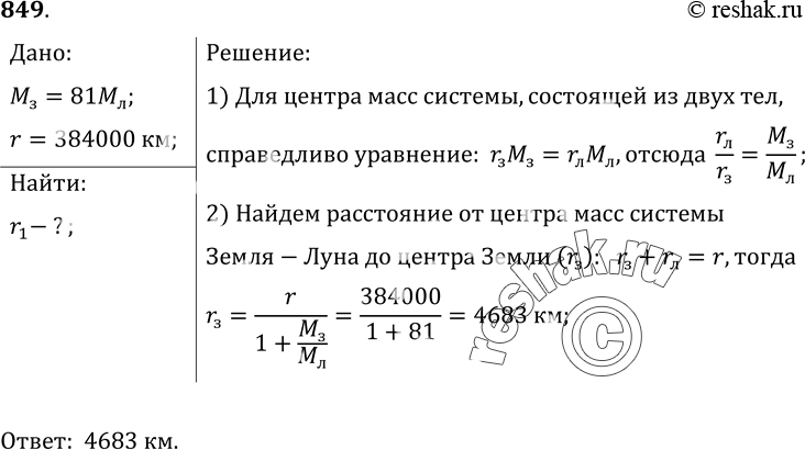
849. Масса Земли в 81 раз больше массы Луны, а расстояние между их центрами масс равно 384 000 км. На каком расстоянии от центра Земли находится центр масс системы Земля — Луна?
*размещая тексты в комментариях ниже, вы автоматически соглашаетесь с пользовательским соглашением