Упр.818 ГДЗ Лукашик 7-9 класс по физике (Физика)
Решение #1

Рассмотрим вариант решения задания из учебника Лукашик, Иванова 8 класс, Просвещение:
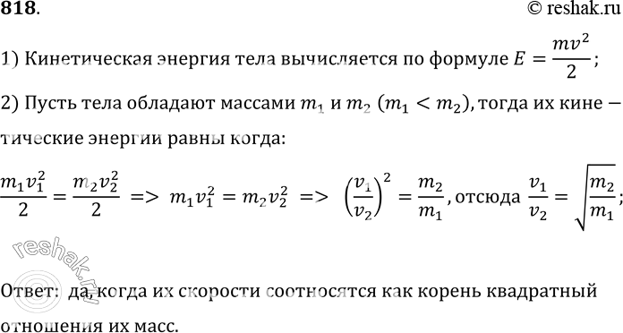
818. Могут ли два тела, имеющие неодинаковые массы, обладать одинаковой кинетической энергией? Если да, то при каком условии?
*размещая тексты в комментариях ниже, вы автоматически соглашаетесь с пользовательским соглашением