Упр.792 ГДЗ Лукашик 7-9 класс по физике (Физика)
Решение #1

Рассмотрим вариант решения задания из учебника Лукашик, Иванова 8 класс, Просвещение:
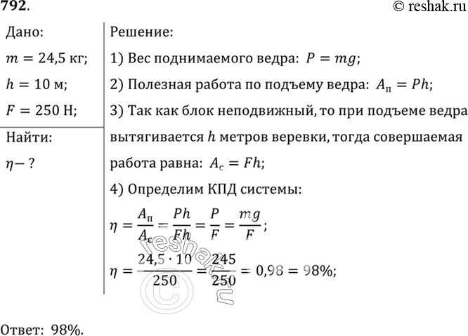
792. Ведро, в которое насыпан песок массой 24,5 кг, поднимают при помощи неподвижного блока на высоту 10 м, действуя на веревку силой 250 Н. Вычислите КПД установки.
*размещая тексты в комментариях ниже, вы автоматически соглашаетесь с пользовательским соглашением