Упр.708 ГДЗ Лукашик 7-9 класс по физике (Физика)
Решение #1
Решение #2

Рассмотрим вариант решения задания из учебника Лукашик, Иванова 8 класс, Просвещение:
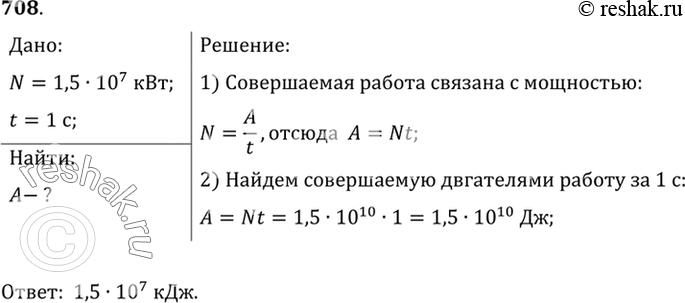
708. Мощность двигателей космического корабля «Восток» равна 1,5*10 в 7 кВт. Какую работу могут произвести двигатели этого корабля за 1 с?
*размещая тексты в комментариях ниже, вы автоматически соглашаетесь с пользовательским соглашением