Упр.581 ГДЗ Лукашик 7-9 класс по физике (Физика)
Решение #1

Рассмотрим вариант решения задания из учебника Лукашик, Иванова 7 класс, Просвещение:
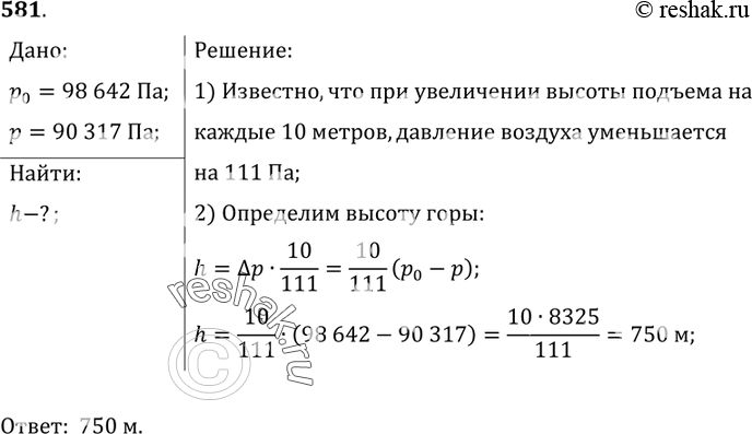
581*. У подножия горы барометр показывает 98 642 Па, а на ее вершине — 90 317 Па. Используя эти данные, определите высоту горы.
*размещая тексты в комментариях ниже, вы автоматически соглашаетесь с пользовательским соглашением