Упр.146 ГДЗ Лукашик 7-9 класс по физике (Физика)
Решение #1

Рассмотрим вариант решения задания из учебника Лукашик, Иванова 7 класс, Просвещение:
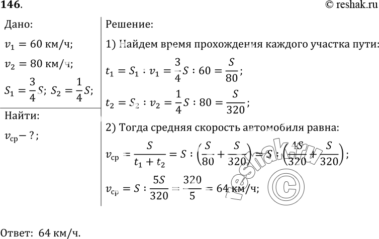
146*. Три четверти своего пути автомобиль прошел со скоростью 60 км/ч, остальную часть пути — со скоростью 80 км/ч. Какова средняя скорость движения автомобиля?
*размещая тексты в комментариях ниже, вы автоматически соглашаетесь с пользовательским соглашением