Упр.136 ГДЗ Лукашик 7-9 класс по физике (Физика)
Решение #1

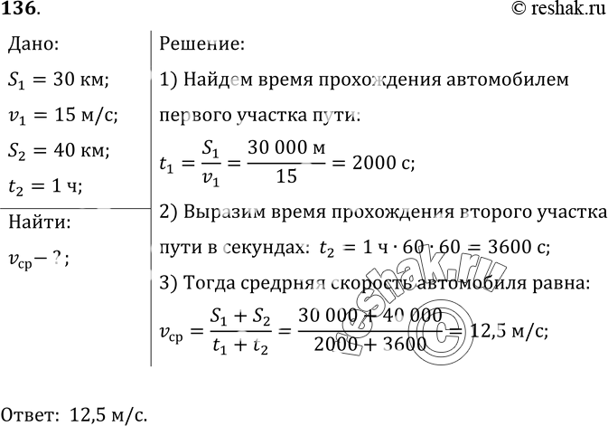
Рассмотрим вариант решения задания из учебника Лукашик, Иванова 7 класс, Просвещение:
136. Автомобиль первую часть пути (30 км) прошел со средней скоростью 15 м/с. Остальную часть пути (40 км) он прошел за 1 ч. С какой средней скоростью двигался автомобиль на всем пути?
*размещая тексты в комментариях ниже, вы автоматически соглашаетесь с пользовательским соглашением