Упр.126 ГДЗ Лукашик 7-9 класс по физике (Физика)
Решение #1

Рассмотрим вариант решения задания из учебника Лукашик, Иванова 7 класс, Просвещение:
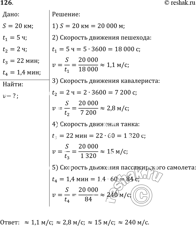
126. Вычислите скорость движения пешехода, кавалериста, танка (Т-34), пассажирского самолета (Ил-62), если путь 20 км они проходят соответственно за 5 ч; 2 ч; 22 мин; 1, 4 мин.
*размещая тексты в комментариях ниже, вы автоматически соглашаетесь с пользовательским соглашением