Упр.1124 ГДЗ Лукашик 7-9 класс по физике (Физика)
Решение #1

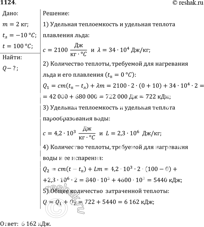
Рассмотрим вариант решения задания из учебника Лукашик, Иванова 8 класс, Просвещение:
1124. Какое количество теплоты необходимо, чтобы из льда массой 2 кг, взятого при температуре -10 °С, получить пар при 100 °С?
*размещая тексты в комментариях ниже, вы автоматически соглашаетесь с пользовательским соглашением