№34 ГДЗ Атанасян 7-9 класс по геометрии (Геометрия)

Решение #1

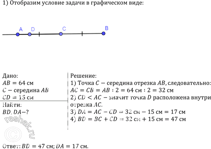
Изображение Точка С — середина отрезка АВ, равного 64 см. На луче С А отмечена точка D так, что CD=15cm. Найдите длины отрезков BD и...

Рассмотрим вариант решения задания из учебника Атанасян, Бутузов 7 класс, Просвещение:
Точка С — середина отрезка АВ, равного 64 см. На луче С А отмечена точка D так, что CD=15cm. Найдите длины отрезков BD и DA.
*Цитирирование задания со ссылкой на учебник производится исключительно в учебных целях для лучшего понимания разбора решения задания.
*размещая тексты в комментариях ниже, вы автоматически соглашаетесь с пользовательским соглашением