Упр.4.40 ГДЗ Мордкович 7 класс (Алгебра)
Решение #1
Решение #2

Рассмотрим вариант решения задания из учебника Мордкович, Александрова 7 класс, Мнемозина:
Решите старинные задачи:
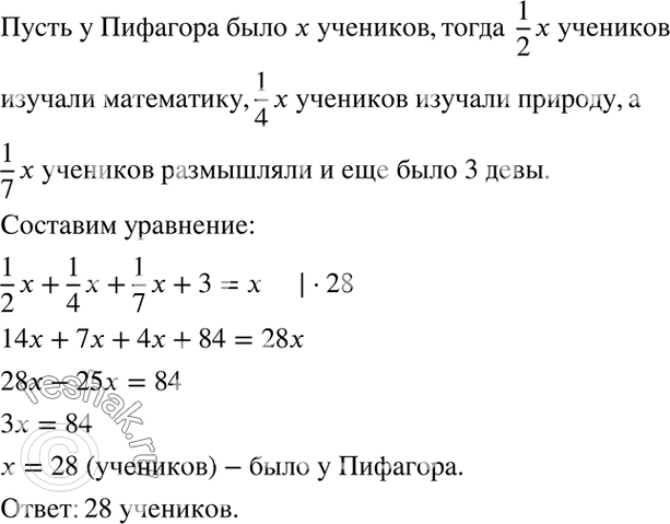
4.40. Говорят, что на вопрос о том, сколько у него учеников, древнегреческий математик Пифагор ответил так: «Половина моих учеников изучает математику, четверть изучает природу, седьмая часть проводит время в молчаливом размышлении, остальную часть составляют три девы». Сколько учеников было у Пифагора?
*размещая тексты в комментариях ниже, вы автоматически соглашаетесь с пользовательским соглашением