Ответы на вопросы Глава 1 ГДЗ Мордкович Семенов 7 класс (Алгебра)
Решение #1

Рассмотрим вариант решения задания из учебника Мордкович, Семенов, Александрова 7 класс, Бином:
1. Какое выражение называют алгебраическим?
2. Какие значения переменных, входящих в состав алгебраического выражения, называют допустимыми, а какие — недопустимыми?
3. Сформулируйте определение степени с натуральным показателем. Что такое основание степени? Что такое показатель степени?
4. Какие вы знаете свойства степеней с натуральными показателями?
5. Охарактеризуйте три этапа математического моделирования.
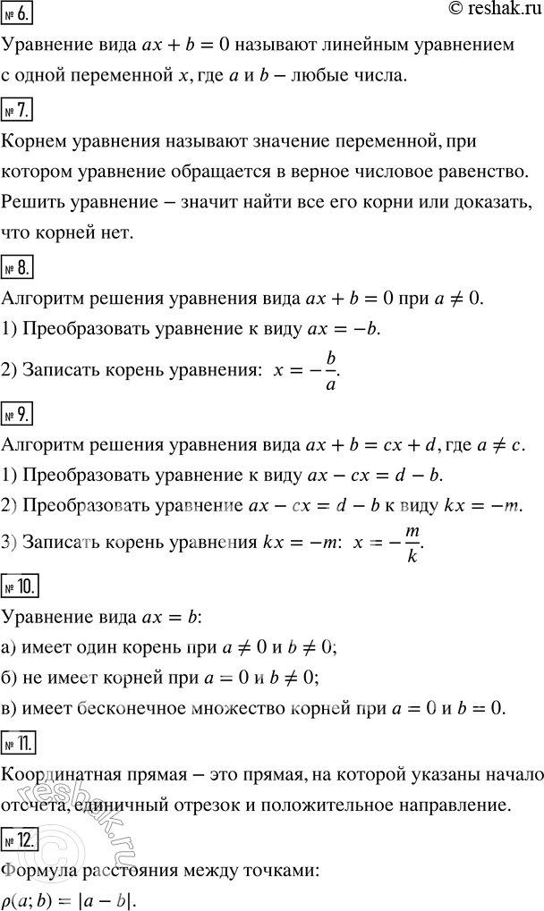
6. Какое уравнение называют линейным уравнением с одной переменной?
7. Что называют корнем уравнения? Что значит решить уравнение?
8. Опишите алгоритм решения линейного уравнения ах + b = 0 при а ? 0.
9. Опишите алгоритм решения линейного уравнения ах + b = сх + d, где а ? с.
10. При каком условии линейное уравнение вида ах = b: а) имеет один корень; б) не имеет корней; в) имеет бесконечное множество корней?
11. Что такое координатная прямая?
12. Запишите формулу расстояния р(а; b) между точками а и b на координатной прямой.
13. Какие виды числовых промежутков на координатной прямой вы знаете?
14. Чем похожи и чем различаются луч и открытый луч? Как это различие учитывается на геометрической модели (на координатной прямой), в аналитической модели и в обозначении?
15. Чем похожи и чем различаются отрезок, интервал и полуинтервал? Как это различие учитывается на геометрической модели (на координатной прямой), в аналитической модели и в обозначении?
*размещая тексты в комментариях ниже, вы автоматически соглашаетесь с пользовательским соглашением