Устные вопросы и задания 30 ГДЗ Колягин Ткачёва 9 класс (Алгебра)
Решение #1

Рассмотрим вариант решения задания из учебника Колягин, Ткачёва, Фёдорова 9 класс, Просвещение:
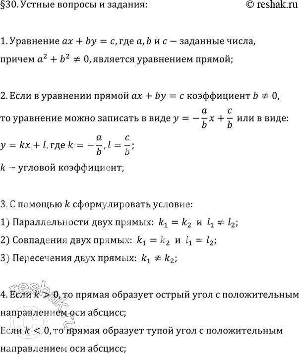
1. Какой вид имеет уравнение прямой?
2. Что такое угловой коэффициент прямой?
3. С помощью понятия углового коэффициента прямой сформулировать условия: 1) параллельности двух прямых; 2) совпадения двух прямых; 3) пересечения двух прямых.
4. Каким образом знак углового коэффициента прямой связан с её расположением относительно оси абсцисс на координатной плоскости?
*размещая тексты в комментариях ниже, вы автоматически соглашаетесь с пользовательским соглашением