Проверьте себя (тест) Глава 5 ГДЗ Дорофеев Суворова 8 класс (Алгебра)
Решение #1

Рассмотрим вариант решения задания из учебника Дорофеев, Суворова, Бунимович 8 класс, Просвещение:
1. Расстояние между городами 800 км. Поезд идет из одного города в другой со средней скоростью 70 км/ч. Задайте формулой зависимость расстояния s (в км), которое поезду осталось пройти, от времени движения t (в ч).
2. Автобус отправился из города в поселок и вернулся обратно, сделав в поселке остановку на один час. Какой из графиков описывает зависимость пройденного автобусом расстояния от времени движения
3. По реке плывет плот. На рисунке изображен график его движения. На каком из участков пути скорость течения наибольшая
1) на первом
2) на втором
3) на третьем
4) на четвертом.
4. Дана функция y=f(x), где f(x)=3-2x^3. Найдите f(-2).
5. Дана функция y=f(x), где
f(x)={(-x^2,если x<2
x-6,если x2)+.
Найдите f(-10).
6. Найдите область определения функции y=(x-3)/(3x^2-12).
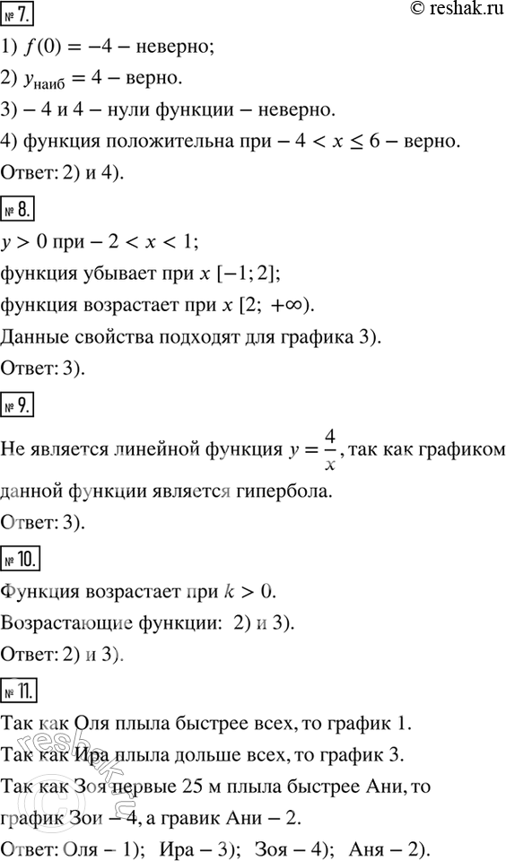
7. Функция задана графиком на отрезке [-6;6]. Выпишите номера верных утверждений:
1) f(0)=-4;
2) наибольшее значение функции равно 4;
3) -4 и 4 -нули функции;
4) функция принимает положительные значения при -4
8. Какой из графиков, изображенных на рисунке, может служить графиком функции, обладающей свойствами:
y>0 при -2
9. Какая функция не является линейной
1) y=x/3; 2) y=1-5x; 3) y=4/x; 4) y=-0,2x.
10. Какие из данных линейных функций являются возрастающими функциями Выпишите соответствующие номера.
1) y=-4x+2; 2) y=4x; 3) y=2x-7; 4) y=-7x.
11. Оля, Ира, Зоя и Аня соревновались в плавании на дистанции 50 м в 25-метровом бассейне. Графики их заплывов показаны на рисунке. По горизонтальной оси отложено время, по вертикальной - расстояние спортсменки от старта. Укажите график заплыва для каждой девочки, если Оля плыла быстрее всех, Ира плыла дольше всех, Зоя первые 25 м плыла быстрее, чем Аня.
12. На каком из рисунков показан график движения автобуса, который шел с постоянной скоростью
13. Графиком какой функции является гипербола
1) y=-x/2,5; 2) y=-2,5/x; 3) y=-2,5x; 4) y=(1-2,5x)/2.
14. В каких координатных четвертях расположен график функции y=-10/x
1) в I и II; 2) в I и III; 3) во II и IV; 4) в III и IV.
15. Какая из заданных прямых имеет с гиперболой y=-10/x единственную общую точку, расположенную в IV координатной четверти
1) y=-100x; 2) y=0,1x; 3) y=100; 4) x=0,1.
*размещая тексты в комментариях ниже, вы автоматически соглашаетесь с пользовательским соглашением