Упр.923 ГДЗ Мерзляк 8 класс (Алгебра)
Решение #1
Решение #2

Рассмотрим вариант решения задания из учебника Мерзляк, Полонская, Якир 8 класс, Вентана-Граф:
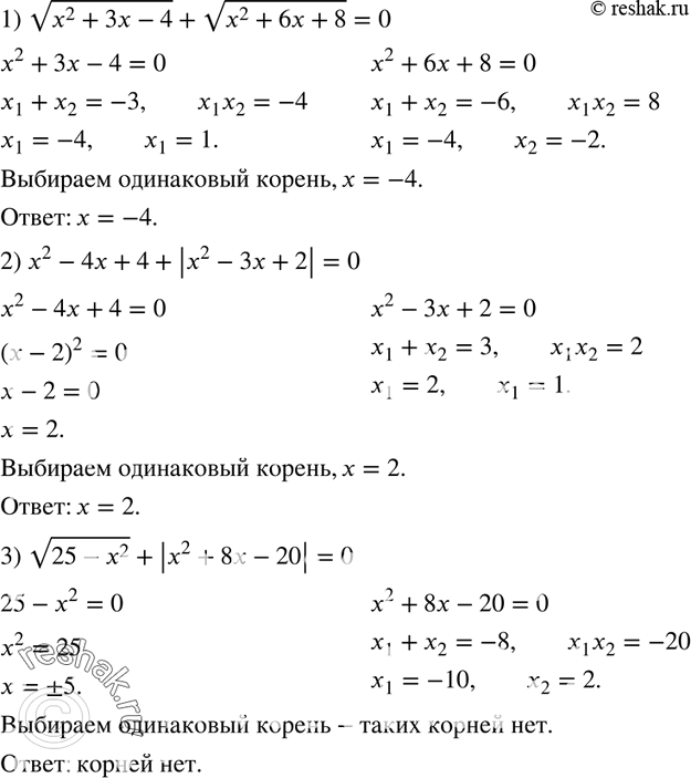
923. Решите уравнение:
1) корень (x2 + Зx - 4) + корень (x2 + 6x + 8) = 0;
2) x2 - 4x + 4 + |x2 - Зx + 2| = 0;
3) корень (25 - x2) + |x2 + 8x - 20| = 0.
*размещая тексты в комментариях ниже, вы автоматически соглашаетесь с пользовательским соглашением