Упр.781 ГДЗ Дорофеев Суворова 8 класс (Алгебра)
Решение #1

Рассмотрим вариант решения задания из учебника Дорофеев, Суворова, Бунимович 8 класс, Просвещение:
781. Найдите нули функции:
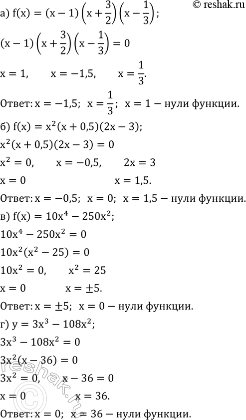
а) f(x)=(x-1)(x+3/2)(x-1/3);
б) f(x)=x^2 (x+0,5)(2x-3);
в) f(x)=10x^4-250x^2;
г) y=3x^3-108x^2;
*размещая тексты в комментариях ниже, вы автоматически соглашаетесь с пользовательским соглашением