Упр.78 ГДЗ Никольский Потапов 6 класс (Математика)
Решение #1

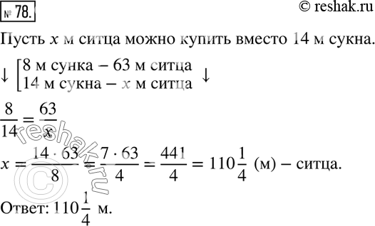
Рассмотрим вариант решения задания из учебника Никольский, Потапов, Решетников 6 класс, Просвещение:
78. 8 м сукна стоят столько же, сколько стоят 63 м ситца. Сколько метров ситца можно купить вместо 14 м сукна?
*размещая тексты в комментариях ниже, вы автоматически соглашаетесь с пользовательским соглашением