Упр.760 ГДЗ Колягин Ткачёва 9 класс (Алгебра)
Решение #1

Рассмотрим вариант решения задания из учебника Колягин, Ткачёва, Фёдорова 9 класс, Просвещение:
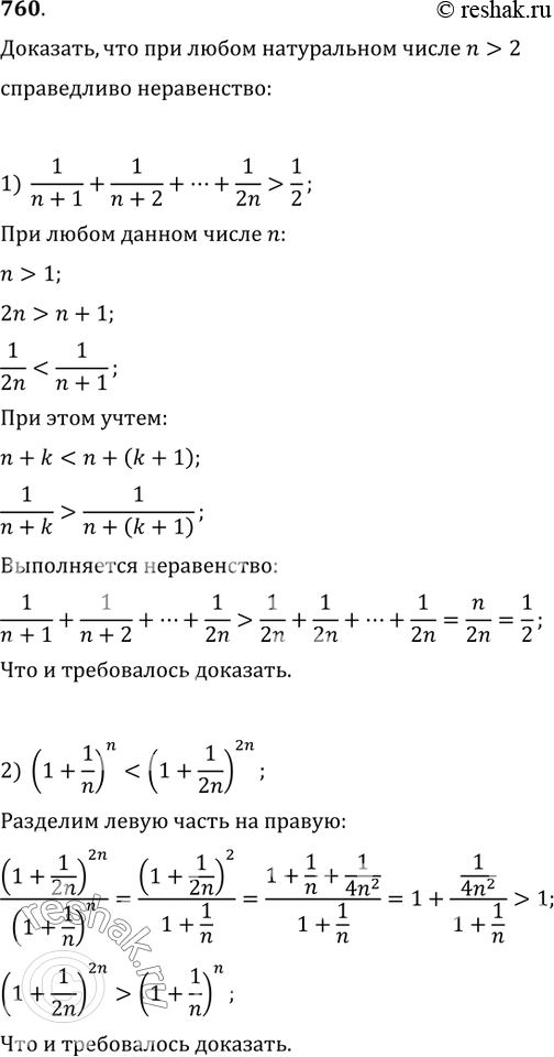
760. Доказать, что при любом натуральном числе n>2 справедливо неравенство:
1) 1/(n+1)+1/(n+2)+...+1/(2n)>1/2;
2) (1+1/n)^n<(1+1/2n)^2n.
*размещая тексты в комментариях ниже, вы автоматически соглашаетесь с пользовательским соглашением