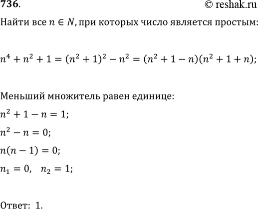
Упр.736 ГДЗ Колягин Ткачёва 9 класс (Алгебра)
Решение #1

Рассмотрим вариант решения задания из учебника Колягин, Ткачёва, Фёдорова 9 класс, Просвещение:
736. Найти все натуральные числа n, при которых число n^4+n^2+1 является простым.
*размещая тексты в комментариях ниже, вы автоматически соглашаетесь с пользовательским соглашением