Упр.735 ГДЗ Дорофеев Суворова 9 класс (Алгебра)
Решение #1

Рассмотрим вариант решения задания из учебника Дорофеев, Суворова, Бунимович 9 класс, Просвещение:
735.
а) При уценке холодильника его цена дважды понижалась на одно и то же число процентов. В результате она снизилась на 36%. На сколько процентов она понижалась каждый раз?
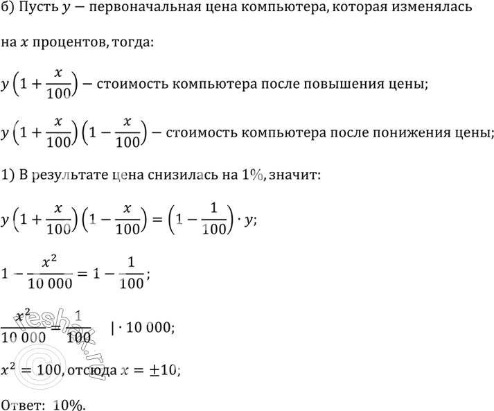
б) Цена компьютера сначала была повышена на некоторое количество процентов, а затем снижена на такое же количество процентов. Определите, па сколько процентов была повышена, а затем снижена цена компьютера, если в результате она снизилась на 1%.
*размещая тексты в комментариях ниже, вы автоматически соглашаетесь с пользовательским соглашением