Упр.725 ГДЗ Макарычев Миндюк 9 класс (Углубленный) (Алгебра)
Решение #1

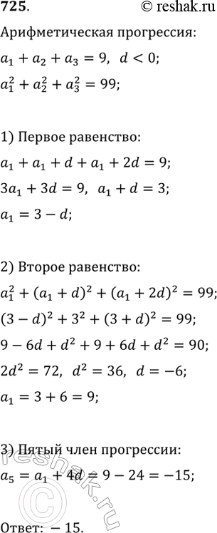
Рассмотрим вариант решения задания из учебника Макарычев, Миндюк, Нешков 9 класс, Просвещение:
725. Сумма первых трёх членов убывающей арифметической прогрессии равна 9, а сумма их квадратов равна 99. Найдите пятый член прогрессии.
*размещая тексты в комментариях ниже, вы автоматически соглашаетесь с пользовательским соглашением