Упр.680 ГДЗ Зубарева Мордкович 6 класс ФГОС (Математика)
Решение #1

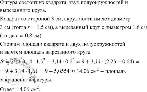
Рассмотрим вариант решения задания из учебника Зубарева, Мордкович 6 класс, Мнемозина:
680. Выполните необходимые измерения и найдите площадь закрашенной части фигуры (рис.101).
*размещая тексты в комментариях ниже, вы автоматически соглашаетесь с пользовательским соглашением