Упр.635 ГДЗ Дорофеев Суворова 9 класс (Алгебра)
Решение #1

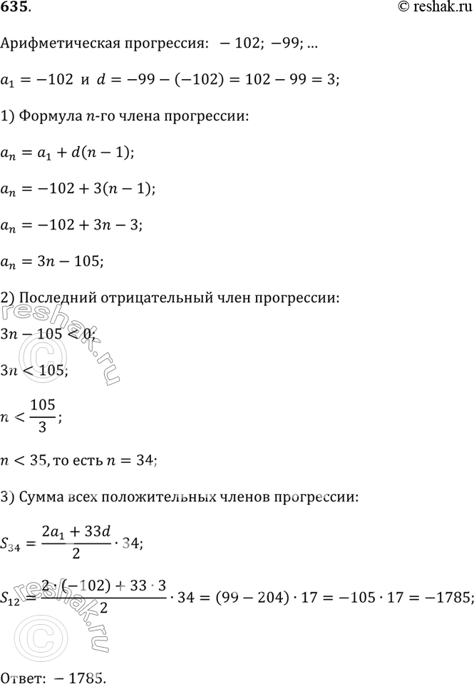
Рассмотрим вариант решения задания из учебника Дорофеев, Суворова, Бунимович 9 класс, Просвещение:
635. Найдите сумму всех отрицательных членов арифметической прогрессии -102; -99; ... .
*размещая тексты в комментариях ниже, вы автоматически соглашаетесь с пользовательским соглашением