Упр.607 ГДЗ Никольский Потапов 9 класс (Алгебра)

Решение #1

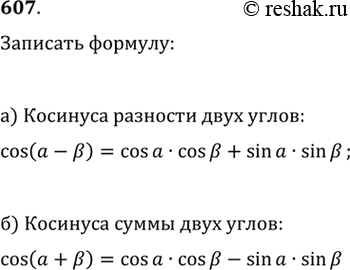
Изображение 607. Запишите формулу: а) косинуса разности двух углов; б) косинуса суммы двух...

Решение #2

Изображение 607. Запишите формулу: а) косинуса разности двух углов; б) косинуса суммы двух...

Рассмотрим вариант решения задания из учебника Никольский, Потапов 9 класс, Просвещение:
607. Запишите формулу: а) косинуса разности двух углов; б) косинуса суммы двух углов.
*Цитирирование задания со ссылкой на учебник производится исключительно в учебных целях для лучшего понимания разбора решения задания.
*размещая тексты в комментариях ниже, вы автоматически соглашаетесь с пользовательским соглашением