Упр.521 ГДЗ Дорофеев Суворова 9 класс (Алгебра)
Решение #1

Рассмотрим вариант решения задания из учебника Дорофеев, Суворова, Бунимович 9 класс, Просвещение:
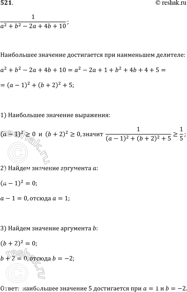
521. Найдите наибольшее значение выражения
1/(a^2 + b^2 - 2a + 4b + 10).
При каких значениях а и b оно достигается?
*размещая тексты в комментариях ниже, вы автоматически соглашаетесь с пользовательским соглашением