Упр.511 ГДЗ Мерзляк Полонский 6 класс (Математика)
Решение #1

Рассмотрим вариант решения задания из учебника Мерзляк, Полонский, Якир 6 класс, Вентана-Граф:
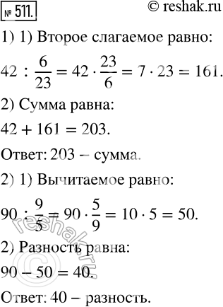
511. 1) Одно из двух слагаемых равно 42, что составляет 6/23 второго слагаемого. Найдите их сумму.
2) Найдите разность двух чисел, если уменьшаемое равно 90 и составляет 9/5 вычитаемого.
*размещая тексты в комментариях ниже, вы автоматически соглашаетесь с пользовательским соглашением