Упр.505 ГДЗ Колягин Ткачёва 9 класс (Алгебра)
Решение #1

Рассмотрим вариант решения задания из учебника Колягин, Ткачёва, Фёдорова 9 класс, Просвещение:
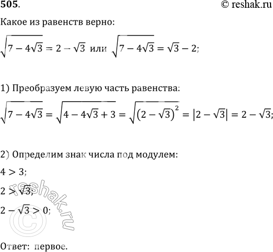
505. Какое из равенств верно:
v(7-4v3)=2-v3 или v(7-4v3)=v3-2?
*размещая тексты в комментариях ниже, вы автоматически соглашаетесь с пользовательским соглашением