Упр.497 ГДЗ Лидман-Орлова Пименова 6 класс (Русский язык)
Решение #1

Рассмотрим вариант решения задания из учебника Лидман-Орлова, Пименова 6 класс, Дрофа:
497. 1. Сначала прочитайте, а потом спишите предложения, записывая цифры словами.
1. В 100 грам(?)ах семян бобов содержит(?)ся до 45 грам(?)ов белка, до 27 грам(?)ов растительного масла.
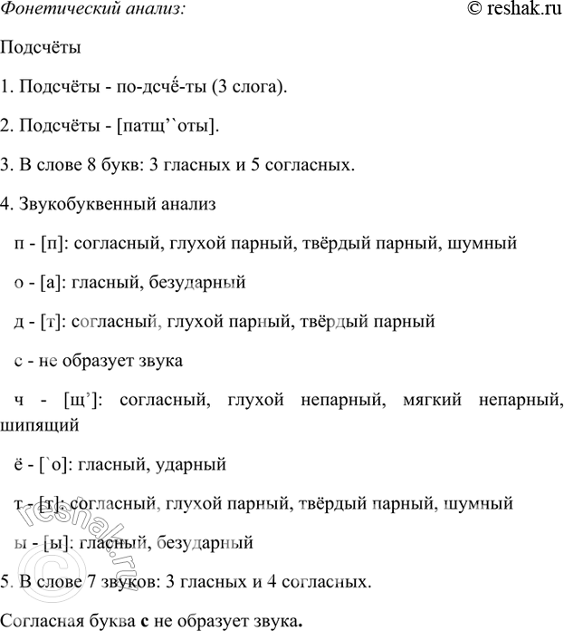
2. Бобы име..т стебел(?) высотой до 170 сантиметров.4 На каждом стебле около 20—70 плодов бобов, дающих около 40—190 грам(?)ов семян с одного растения. Поэтому с гектара получа..т до 50 центнеров семян бобов и до 380 центнеров зелёной мас(?)ы. 3. На юг., развод..т помидоры, каждый пло.. которых достигает 600 и даже 800 грам(?)ов. 4. В семействе паслёновых около 1700 разнообразных видов р..стений. 5. Подсчёты1 показали, что возр..ст отдел(?)ных дерев(?)ев секвойи, р..стущих в Калифорнии, достигает почти 4000 лет. 6. Из кукурузы изготовляют до 150 продуктов. Урожай кукурузы на юге достигает 50 центнеров, а зелёной мас(?)ы — около 1250 центнеров с гектара.
(По В. Корчагиной)
2. К какому стилю речи можно отнести данные предложения?
Данные предложения относятся к научному стилю речи.
3. Выпишите слова, имеющие проверяемые безударные гласные в корне, подберите проверочные слова.
- бобов (проверочное слово: боб)
- семян (проверочное слово: семечко)
- зелёной (проверочное слово: зелень)
- достигает (проверочное слово: достигнет)
- деревьев (проверочное слово: дерево)
4. Найдите слова с корнем раст-.
- растительного
- растения
- растений
- растущих
*размещая тексты в комментариях ниже, вы автоматически соглашаетесь с пользовательским соглашением