Упр.465 ГДЗ Дорофеев Суворова 8 класс (Алгебра)
Решение #1

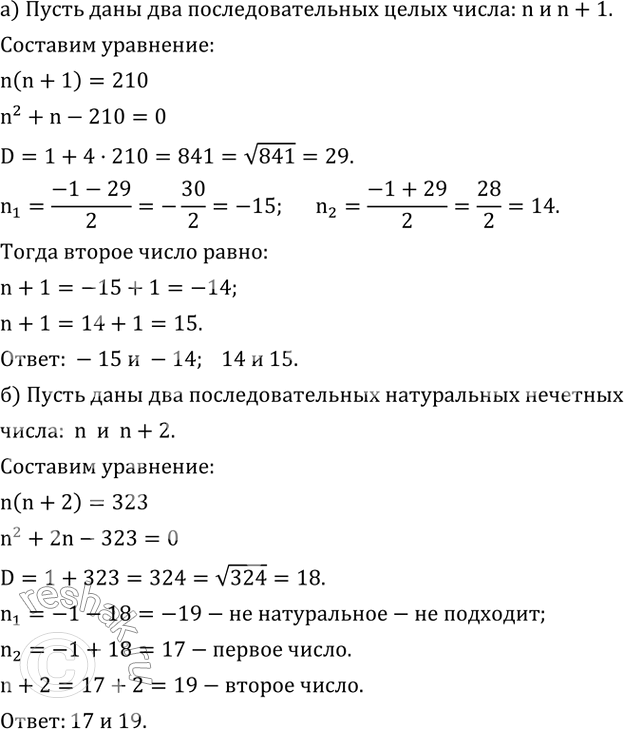
Рассмотрим вариант решения задания из учебника Дорофеев, Суворова, Бунимович 8 класс, Просвещение:
465. а) Найдите два последовательных целых числа, произведение которых равно 210.
б) Найдите два последовательных натуральных нечетных числа, произведение которых равно 323.
*размещая тексты в комментариях ниже, вы автоматически соглашаетесь с пользовательским соглашением