Упр.46 ГДЗ Никольский Потапов 9 класс (Алгебра)

Решение #1

Изображение 46. Найдите область определения функции:а) y=1/vx б) y=1/v(x-1)    в)...

Решение #2

Изображение 46. Найдите область определения функции:а) y=1/vx б) y=1/v(x-1)    в)...

Рассмотрим вариант решения задания из учебника Никольский, Потапов 9 класс, Просвещение:
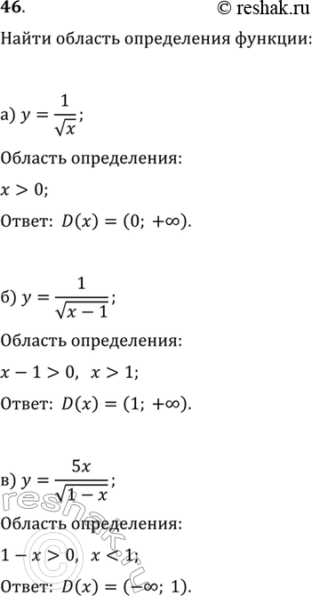
46. Найдите область определения функции:
а) y=1/vx
б) y=1/v(x-1)
в) y=1/v(1-x)
*Цитирирование задания со ссылкой на учебник производится исключительно в учебных целях для лучшего понимания разбора решения задания.
*размещая тексты в комментариях ниже, вы автоматически соглашаетесь с пользовательским соглашением