Упр.458 ГДЗ Мерзляк Полонский 6 класс (Математика)
Решение #1
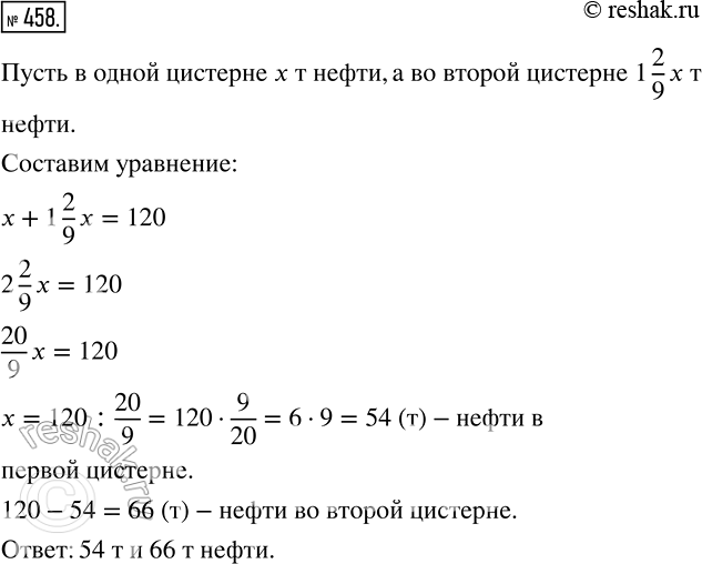
Решение #2

Рассмотрим вариант решения задания из учебника Мерзляк, Полонский, Якир 6 класс, Вентана-Граф:
458 В двух цистернах 120 т нефти. Сколько тонн нефти в каждой цистерне, если в одной из них в 1*2/9 раза больше нефти, чем в другой?
*размещая тексты в комментариях ниже, вы автоматически соглашаетесь с пользовательским соглашением